国家职业资格目录(共计139项)
一、专业技术人员职业资格
共计58项。其中准入类35项,水平评价类23项
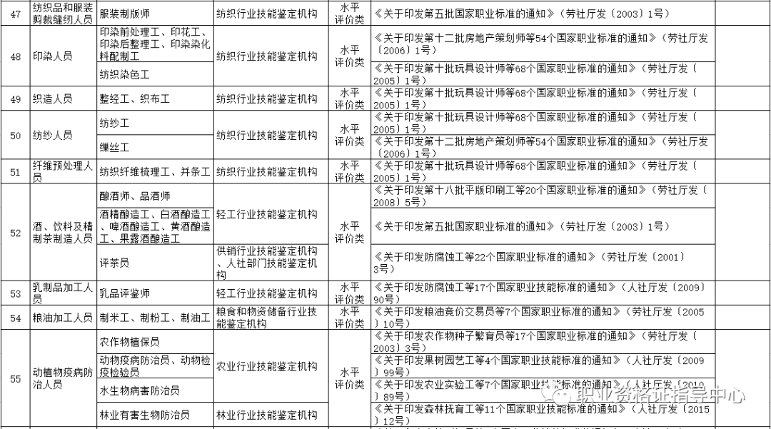
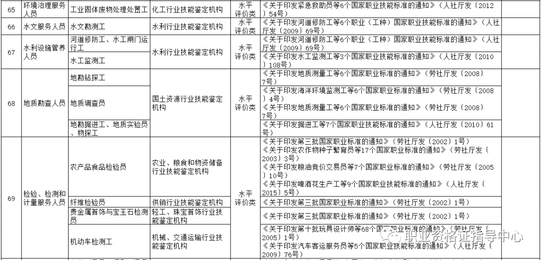
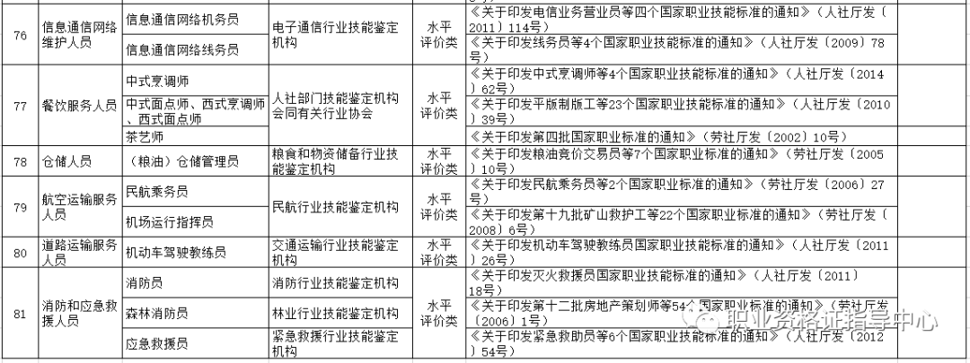
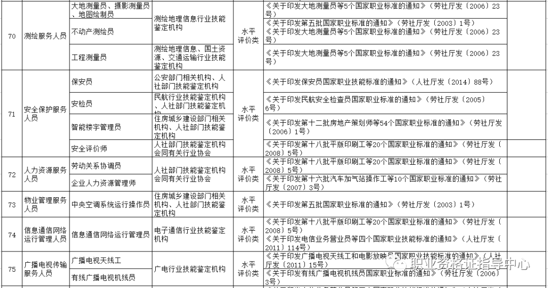
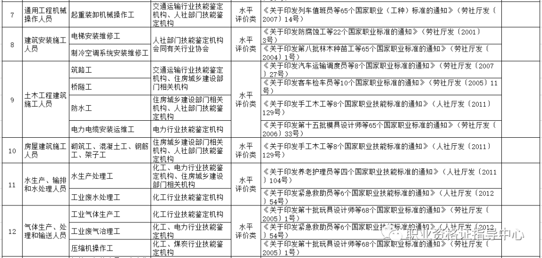
二、技能人员职业资格
共计81项。其中准入类5项,水平评价类76项
相关信息来源:职业资格指导中心公众账号,如有疑问及时联系修改。此信息不做商业活动,只为学习获取信息用
国家职业资格目录(共计139项)
一、专业技术人员职业资格
共计58项。其中准入类35项,水平评价类23项
二、技能人员职业资格
共计81项。其中准入类5项,水平评价类76项
相关信息来源:职业资格指导中心公众账号,如有疑问及时联系修改。此信息不做商业活动,只为学习获取信息用